Bánh Tráng Ruốc Biển 45gram
Giới thiệu nguồn gốc của bánh tráng ruốc biển
Sở dĩ người miền Bắc gọi bánh tráng là bánh đa bởi vì khi vào đánh trận Đống Đa, lúc này nghĩa quân Tây Sơn sử sụng loại bánh tráng rất phổ biến đến nỗi mọi người gọi nó thành một cái tên là “bánh trận Đống Đa”, nhưng về sau được lược giản còn 2 từ là: bánh đa.
Đặc biệt Bình Định còn nổi tiếng với ruốc biển, với nhiều món ăn được làm từ ruốc. Trong đó thì bánh tráng ruốc biển vẫn là loại bánh tráng mà được đông đảo mọi người ưu chuộng cũng như hay mua về để làm quà mỗi khi ghé qua nơi đây.
Nguyên liệu sản xuất bánh tráng ruốc biển
Sản phẩm bánh tráng ruốc biển của Sachi với các thành phần chính từ gạo, ruốc biển, bột mì. Đặc biệt để bánh có chất lượng cao nhất, thì nguyên liệu được chọn phải là nguyên liệu sạch sẽ và chất lượng.
Ngoài ra, để tăng thêm mùi vị hấp dẫn cho bánh tráng ruốc biển chúng tôi còn bổ sung thêm một số nguyên liệu phụ như: tiêu đen, ớt, tỏi, mè và muối. Tất cả những nguyên liệu này hòa quyện vào nhau, tạo ra những mẻ bánh sực mùi thơm ngon ngay cả khi chưa chín.
Đặc điểm của bánh tráng ruốc biển Sachi
Từ nguồn nguyên liệu ruốc biển, cùng với sự kết hợp hài hòa và linh hoạt giữa các loại nguyên liệu lại với nhau, mà công ty bánh tráng nướng đóng gói Sachi đã cho ra đời dòng sản phẩm bánh tráng ruốc biển với những ưu điểm vượt trội so với những cơ sở khác trên thị trường, cụ thể là:
- Bánh tráng ruốc biển nướng sẵn Sachi xốp, giòn rụm, có mùi vị thơm đặc trưng của ruốc hòa cùng vị tiêu ớt.
- Bánh có thể sử dụng ngay để ăn kèm với nhiều món ăn khác nhau hoặc làm món ăn vặt đầy thú vị.
- Bánh tráng ruốc biển được nướng bằng điện tự động chín vàng đều, nên đảm bảo không bị bám mùi hơi khói giống như kiểu nướng than thông thường.
- Sản phẩm được sản xuất đóng gói với bao bì sang trọng, hiện đại và hút chân không đảm bảo an toàn vệ sinh thực phẩm.
- Bánh tráng ruốc biển của Sachi đã được cấp chứng nhận tiêu chuẩn quốc tế ISO 22000:2018.
Giá bán bánh tráng ruốc biển tại Sachi
Tham khảo ngay bảng giá bánh tráng ruốc biển của Sachi ngay tại đây:
| Tên Sản Phẩm | Quy Cách Sản Phẩm | Giá Bán |
| Bánh tráng ruốc biển nướng sẵn 60g | Bì 45gr | 17.000đ |
| Thùng 5 bì | 85.000đ | |
| Thùng 10 bì | 170.000đ | |
| Thùng 25 bì | 425.000đ | |
| Thùng 50 bì | 850.000đ |
Cần hỗ trợ tư vấn hoặc đặt hàng quý khách có thể liên trực tiếp về số hotline 0856 665 375 (Ms.Vân) của công ty nhé !
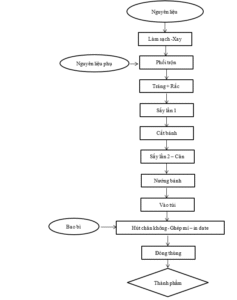
QUY TRÌNH SẢN XUẤT

Chứng nhận đăng ký doanh nghiệp

HÀNG VIỆT NAM CHẤT LƯỢNG:


Chứng nhận FDA

Chứng nhận ISO 22000:2018

Chứng nhận ISO 9001:2015

Tiêu chuẩn sản phẩm

CHỨNG NHẬN

Sở hữu trí tuệ

Chứng nhận đăng ký nhãn hiệu

Chứng nhận quyền tác giả

Thành tích

- Vinh danh Giám đốc công ty TNHH Sachi Nguyễn ” Công nhân ưu tú thị xã Hoài Nhơn” năm 2021

- Giấy khen Công ty cổ phần IPP Sachi Bình Định đã có thành tích xuất sắc trong cuộc vận động ” Người Việt Nam ưu tiên dùng hàng Việt Nam” giai đoạn 2019-2024

- Hãy liên hệ với chúng tôi qua thông tin:
- CÔNG TY CỔ PHẦN IPP SACHI
- Địa chỉ: Cụm Công Nghiệp Bồng Sơn, P. Bồng Sơn, Thị xã Hoài Nhơn, Tỉnh Bình Định
- Số điện thoại: 0944.665.375 – 02563.665.375Zalo: 085.666.5375






















Đánh giá
Chưa có đánh giá nào.